El presidente ya tiene quien cumpla su «profecía».
Por Guillermo Carlos Delgado Jordan para NLI

Juan Bautista Mahiques fue designado hoy por el Milei como nuevo ministro de Justicia de la Nación, en remplazo de Mariano Cúneo Libarona, que este miércoles presentó la renuncia a su cargo tras poco más de dos años de gestión. En su primer mensaje en redes, el flamante funcionario agradeció al jefe de Estado y su hermana Karina Milei «por la dedicación con la que conduce y fortalece al equipo político del Gobierno«.
Pero quién es en realidad este hombre o, mejor dicho, qué peso tiene la familia Mahiques en la Justicia argentina, casta pura cepa si las hay.
Como introducción señalemos un tuit de Cristina Kirchner de 2020 que demuestra un poco la impunidad que maneja este hombre. Por enonces, la expresidenta se refirió a las declaraciones de la jueza de la Cámara Federal de Casación Penal, Ana María Figueroa, quien contó que fue presionada por Juan Bautista Mahíques en el marco de la causa memorándum de Irán, `precisamente una de las causas que señaló Milei en su discurso de hace tres días: «va a seguir presa por el Memorándum de Irán» señaló elprimer Mandatario, horas después nombra a Mahiques al frente de Justicia.
“Acabo de escuchar en @AM750 a la jueza Ana María Figueroa de la Cámara Federal de Casación Penal, contando cómo fue presionada por Juan Bautista Mahíques, exconsejero de la Magistratura por el Ejecutivo en el gobierno de Mauricio Macri, en el marco de la causa memorándum de Irán.”, indicó en su tuit de 2020 la entonces vicepresidenta.
“¿Qué imagen… Qué pensamientos atravesarán la cabeza de Horacio Rodríguez Larreta enterandose que Juan Bautista Mahíques, a quien propuso y designó como Fiscal General del Poder Judicial de la Ciudad de Buenos Aires, aprieta a jueces y juezas para obtener fallos a la carta?”, continuó en un hilo, para luego finalizar expresando: “¿Veremos mañana, en las principales tapas del domingo, esta gravísima e inédita denuncia? ¿Vos decís que son muchos interrogantes? Bueno… confieso que la cuarentena me ha puesto un poco existencial… Igualmente, apuesto mil a uno a que no.”.
La declaración de la Jueza
En una presentación judicial, la magistrada Ana María Figueroa apuntó al entonces secretario de relaciones con el Poder Judicial. «El día martes 15 de diciembre de 2015 a las 10:00 aproximadamente se presentó Juan Bautista Mahiques en mi Vocalía 10 como funcionario del gobierno recién asumido, encargado de las Relaciones con el Poder Judicial, solicitando hablar personalmente conmigo a fin de coordinar la visita oficial del señor Ministro Germán Garavano al acto público al que había sido invitado», indicó.
Y continuó: «Luego del diálogo correspondiente a dicho evento, para mi sorpresa, el nombrado me preguntó cuánto iba en demorar en sacar una sentencia en particular, la correspondiente a la causa conocida como la de la ´Inconstitucionalidad del Memorándum´», detalló la magistrada.
En el escrito Figueroa aseguró que durante el macrismo fue «víctima de un mecanismo de hostigamiento público y sistemático«. Dijo que «dimensionó» que la visita de Mahiques «sería el inicio de una persecución ideológica», que parece que ahora continuará con Milei.
«Sorprendida le respondí que a tenor de la independencia del Poder Judicial y el principio republicano de división de poderes, no entrara a mi despacho a hacer ese tipo de preguntas. Si bien no recuerdo las palabras exactas de Mahiques, el nombrado me contestó e hizo saber que el Ministro Garavano quería que dicha sentencia se dictara con anterioridad al acto, para así concurrir a la presentación del informe de gestión», declaró Figueroa.
«Le respondí entonces ´que no venga si no quiere´ e invité a Mahiques cordialmente a retirarse. El funcionario se retiró y desconozco si realmente aquella era la voluntad del ministro», concluyó la magistrada.
Pero, ¿quién es Juan Bautista Mahiques?
Los Mahiques (junto a otra familia judicial como “los Conte Grand”) conformaron la red en la Justicia que avaló y acompañó las intromisiones de la presidencia durante la gestión de Mauricio Macri, avalando, presionando y forzando las leyes en beneficio de Cambiemos.
Poco antes de la salida de Mauricio Macri, el 10 de octubre de 2019, Juan Bautista Mahiques renunció a su cargo como representante del Poder Ejecutivo Nacional en el Consejo de la Magistratura. Así lo hizo para poder acceder al puesto de Fiscal General del Ministerio Público en la Ciudad Autónoma de Buenos Aires, puesto al que llegó de la mano de Horacio Rodríguez Larreta, ansioso de repetir en CABA el blindaje con el que contó Macri a nivel nacional.
Antecedentes
Juan Bautista Mahiques, fue designado por Macri en su primera semana como Presidente como Subsecretario de Relaciones con el Poder Judicial y Asuntos Penitenciarios. Antes, fue tres años secretario del Tribunal Oral N° 17 y antes de eso trabajó en “la escuelita” de Comodoro Py, en los juzgados federales de Ariel Lijo y Rodolfo Canicoba Corral.
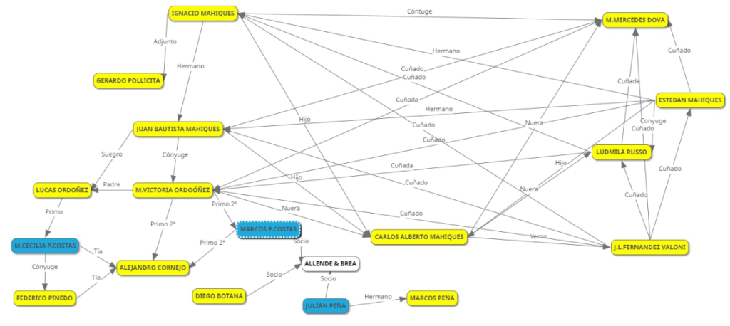
Una de las primeras cosas que supo hacer Juan Bautista Mahiques en su puesto es solicitar (y obtener) según Resolución 315/2016 del Consejo de la Magistratura, “la contratación de la Licenciada Ludmila Nazareth Sofía RUSSO, con una categoría presupuestaria equivalente al cargo de Prosecretario Administrativo, para desempeñarse en la vocalía a su cargo.” Dicha señora no es otra que su cuñada, esposa de su hermano Esteban Mahiques, se desempeña como director de Relaciones Institucionales de la Cancillería argentina e integra el Tribunal de Disciplina de la AFA.
Luego, Juan Bautista Mahiques fue el representante del Poder Ejecutivo en el Consejo de la Magistratura e intregra las Comisiones de Selección de Magistrados y Escuela Judicial, Disciplina y Acusación, y Administración y Financiera. Finalmente, desde la Ciudad, Horacio Rodríguez Larreta le entrega la fiscalía.
La Familia
Los Mahiques supieron construir una poderosa red dentro del aparato judicial, propiciando designaciones que funcionan como engranajes de un fino y maquiavélico aparato. Juan Bautista es yerno de Alejandro Lucas Ordóñez, quien fuera nombrado en el 2015 (Res. 501/2015) por el Presidente del Consejo de la Magistratura Juan Manuel Olmos como Prosecretario Administrativo en la Dirección General de Factor Humano de dicho Consejo.
Hermano de Juan Bautista es Ignacio Mahiques, nombrado en 2015 como Fiscal Federal en Victoria (Entre Ríos) pero que terminó desempeñándose como Fiscal de Instrucción en la Capital Federal como estrecho colaborador del reemplazante de Nisman, Gerardo Pollicita. A pedido de él fue designado para colaborar en la investigación en torno a la sociedad de la ex presidenta Cristina Kirchner y su familia en la llamada Causa Hotesur. Su esposa, María Mercedes Dova, fue nombrada en 2016 como Oficial -Suplente- de la Subdirección de Despacho de la Administración General, del Consejo de la Magistratura de la Nación.

Juan Bautista, Esteban e Ignacio son todos hijos de Carlos Alberto Mahiques, quien el 11 de mayo de 2017, a través del Decreto 328/2017 fue trasladado “a dedo” por Macri a la Cámara Federal de Casación Penal, Vocalía VII.
Para hacerlo, según consta en dicho Decreto, aduce que “la presente medida se dicta en uso de las atribuciones conferidas por el artículo 99, inc. 1) de la CONSTITUCION NACIONAL”. Según el artículo 99, ” El presidente de la Nación tiene las siguientes atribuciones: 1) Es el jefe supremo de la Nación, jefe del gobierno y responsable político de la administración general del país.” Argumento bastante escaso si tenemos en cuenta los antecedentes del nombramiento de Mahiques.
Y es que el día 5 de dicho mes de mayo, la Cámara de Casación había rechazado -con el voto de los jueces de Ángela Ledesma, Mariano Borinsky, Ana María Figueroa y Alejandro Slokar- la incorporación de Mahiques a ese tribunal luego de que el Consejo de la Magistratura aceptara la designación. Y no por mero capricho; es que para la designación de Mahiques no hubo concurso de oposición y antecedentes, a pesar de que existe un concurso en trámite desde hace 4 años. Y a esto debía sumarse que Mahiques no era juez del mismo fuero, pasaba a federal pero se desempeñaba en la Justicia ordinaria, y tampoco provenía de la misma jurisdicción, dado que integraba la Casación porteña y pasaría al tribunal que tiene jurisdicción en todo el país (sin tener en cuenta, además, que no cumplía la antigüedad requerida para el cargo).
Mahiques padre, nacido en 1951 en Mercedes, desde 2013 fue juez de la Cámara de Casación porteña, que a diferencia de la Casación Federal, trata delitos comunes, como robos y homicidios. Antes de llegar a este tribunal, que está en funcionamiento desde 2014, fue juez de un Tribunal Oral Criminal de la Ciudad de Buenos Aires y del Tribunal de Casación Penal bonaerense. En diciembre de 2015 dejó su despacho en Tribunales y asumió como Ministro de Justicia de la Provincia de Buenos Aires, nombrado por la gobernadora, María Eugenia Vidal. Si recordamos bien esa época es el famoso Ministro “al que se le escaparon los hermanos Lanatta” (como titulaban los diarios entonces) y que se convirtió al poco tiempo en el primero en abandonar el barco de la Gobernadora retomando sus funciones en la Cámara de Casación Penal antes de que se le venza la licencia que había solicitado.
Descubre más desde Noticias La Insuperable
Suscríbete y recibe las últimas entradas en tu correo electrónico.
