Los sobreprecios y la contratación de un hotel regenteado por la hermana de Larreta, han vuelto a visibilizar la compleja red de redes que conforma el gobierno cambiemita
Por Guillermo Carlos Delgado Jordan para Noticias La Insuperable

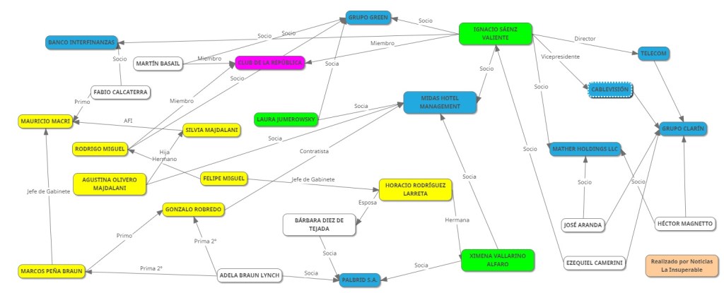
La apurada salida, un sábado a la tarde con comunicado oficial mediante, de dos funcionarios de jerarquía del gobierno de la Ciudad de Buenos Aires, a vuelto a poner en el tapete una evidente situación que trata de ser invisibilizada a la gran masa de votantes: la existencia una compleja red de redes que entrelaza a funcionarios del aparato PRO (y aliados) con familias de la neoaristocracia argentina, poderosos grupos empresarios, medios de comunicación y offshores, que convierte a sus integrantes en meros accionistas de una mancomunada empresa que solo va turnando la gerencia, pero nunca tuerce el rumbo.
La salida de Nicolás Montovio, subsecretario de Administración del Sistema de Salud, el firmante de la cuestionada compra de barbijos a 3.000 pesos, pero sobre todo la de Gonzalo Robredo, presidente del Ente de Turismo del Gobierno de la Ciudad de Buenos Aires, originada por la primicia de este portal que sacaba a la luz un alquiler de un hotel por el cual se le pagarían más de 5 millones de pesos a la firma Midas Hotel Management S.A., cuya Directora Titular no es otra que Ximena Vallarino Alfaro Diaz Alberdi, media hermana del Jefe de Gobierno Horacio Rodríguez Larreta y a su vez, socia en este emprendimiento de Ignacio Sáenz Valiente, el que vendió los barbijos de 3.000 pesos, mostro el rabo de la gran bestia que tejió la telaraña del poder en la Argentina.
Trataremos de exponer a continuación sus componentes y vínculos, algunos de los caules han sido mostrados a cuentagotas en algunos medios, pero no con la brutalidad que expresa el verlo en todo su esplendor, aunque por una cuenstion de “espacio”, nos focalizaremos en los personajes principales.
El entramado
Midas Hotel Management S.A., la empresa que le alquiló en hotel al gobierno de Rodríguez Larreta, tiene como socios constitutivos a Laura Jumerosky, el médico Jose Eduardo Berteuris y la ya mencionada hermana del jefe de gobierno, Ximena Vallarino.
Laura Jumerosky, una secretaria administrativa, es socia minoritaria (puesta solo a los fines constitutivos) en la gran mayoria de las empresas del denominado Grupo Green, propiedad del abogado Ignacio Sáenz Valiente, a su vez Director de Telecom y Vicepresidente de Cablevisión Holding, la empresa del Grupo Clarín, además de haber sido abogado del medio desde 1994. También es directivo del denominado “Club de la República”, una suerte de asociación de amigos que pregonan valores mientras hacen negocios.
Dentro de estas empresas del Grupo Green está, obviamente, Green Salud S.A. (la que vende los barbijos), constituida en octubre de 2019 por los mencionados socios Laura Jumerosky e Ignacio Sáenz Valiente.
En una Asamblea Extraordinaria de Midas Hotel Management S.A. se designaron las autoridades de la firma, y allí aparecen nuevos integrantes: Agustina Olivero Majdalani, Gladis Noemí Perez y María Fernanda Sidras Moreno.
Agustina Olivero Majdalani, a su vez presidenta de la corporación Puerto Madero, es la hija de Silvia Majdalani, subdirectora de la Agencia Federal de Inteligencia (AFI) durante la presidencia de Mauricio Macri. María Fernanda Sidras Moreno trabaja en el Consejo de la Magistratura porteño y fue auxiliar de servicio de Agustina Majdalani en el mismo. Su hermano Francisco José Olivero Majdalani, integra el Directorio de Green Warranties SGR, otra empresa del Grupo Green. También encontramos allí a Juan Manuel Gallo, subsecretario de Coordinación Administrativa del Ministerio de Transporte durante la presidencia Macri.
Retomando al mencionado “Club de la República”, otro miembro integrante es Rodrigo Miguel, hermano del Jefe de Gabinete porteño Felipe Miguel. Rodrigo, según información suministrada por la periodista Cynthia Garcia, es socio de Sáenz Valiente en la firma de seguros Green Ocean Trust & Insurance, del Grupo Green.
Rodrigo Miguel es también socio de la firma Zermatt Risk Management S.A. junto al también abogado Martín Basail, otro integrante del “Club de la República” y también director de Green Ocean Trust & Insurance.
Rodrigo Miguel está casado con Cynthia Remudo, y juntos constituyeron una offshore en Florida en el año 2010: Yellow Buildings Administrators LLC.
Más allá del Grupo Green, y contiuando con las offshore, Ignacio Sáenz Valiente figura como socio de Mather Holdings LLC Limited S.A., registrada en abril de 2018 y donde figura asociado, entre otros a Héctor Magneto, el N.º 1 del Grupo Clarín ademas de José Antonio Aranda, uno de los principales accionistas del grupo.
Pero no es la única offshore de Sáenz Valiente. Es miembro en varias, como por ejemplo, Gran Laguna Overseas INC, Brookstone Assets INC o Silkwood Investments LLC Limited S.A., en todas ellas junto a Ezequiel Amaranto Camerini, también integrante del Grupo Clarín.
Desde el diario Tiempo Argentino, también nos recuerdan que los “vínculos societarios de Sáenz Valiente se extienden a la línea fundadora de PRO, la fuerza que gobierna la Ciudad. En el Banco Interfinanzas S.A., es miembro del directorio junto a Fabio Calcaterra, hermano de Angelo Calcaterra y primo hermano de Mauricio Macri”.
Ya para concluir, volvamos a Ximena Vallarino, la hermana del jefe de Gobierno. Ella es también socia de la firma Palbrid S.A., esta vez junto a Bárbara Diez de Tejada, la esposa de Horacio Rodríguez Larreta y junto también a Adela Braun Lynch, prima segunda del ex jefe de Gabinete Marcos Peña y también del primo de este, Gonzalo Robredo que, cerrando el círculo, es el que puso la firma para contratar al hotel de la hermana de Rodríguez Larreta.
Descubre más desde Noticias La Insuperable
Suscríbete y recibe las últimas entradas en tu correo electrónico.

1
Me gustaMe gusta
https://noticiaslainsuperable.com.ar/
Me gustaMe gusta
https://redirtest.acx/
Me gustaMe gusta
noticiaslainsuperable.com.ar
Me gustaMe gusta
redirtest.acx
Me gustaMe gusta
1*1
Me gustaMe gusta
1*902*897*0
Me gustaMe gusta
1+907-902-5
Me gustaMe gusta
1*190*185*0
Me gustaMe gusta
1+195-190-5
Me gustaMe gusta
1*631*626*0
Me gustaMe gusta
1+636-631-5
Me gustaMe gusta
1*if(now()=sysdate(),sleep(15),0)
Me gustaMe gusta
10’XOR(1*if(now()=sysdate(),sleep(15),0))XOR’Z
Me gustaMe gusta
1′»
Me gustaMe gusta
1%2527%2522\’\»
Me gustaMe gusta
@@zzKgC
Me gustaMe gusta