Data del Jurásico Medio, es la más antigua de Asia y posiblemente del mundo.
Por Alcides Blanco para Noticias La Insuperable

Los estegosaurios son una de las especies de dinosaurios más reconocibles, con grandes placas dorsales, largas púas en la cola y una diminuta cabeza. Hasta ahora se han identificado 14 especies y sus restos se han encontrado en todos los continentes, salvo la Antártida y Australia.
Ahora, un equipo de investigadores británicos y chinos han identificado una nueva especie, el Bashanousaurus primitivus, según describen en un artículo publicado ayer en la prestigiosa revista académica Journal of Vertebrate Paleontology.
Los estegosaurios son un clado importante de dinosaurios ornitisquios, uno de los dos órdenes de dinosaurios que vivieron desde el Triásico Superior en el Carniense y el Cretácico superior en el Maastrichtiense, hace aproximadamente entre 228 y 65 millones de años. Estos tuvieron una distribución mundial; sin embargo, debido a su registro fósil fragmentario, sus interrelaciones y evolución temprana son poco conocidas.
En la publicación, los investigadores, liderados por el científico chino Dai Hui, presentaron un nuevo estegosaurio, Bashanosaurus primitivus, y algunos otros materiales indeterminados de estegosaurios hallados el Miembro Inferior de la Formación Shaximiao, Yunyang, Municipio de Chongqing, China, que indican una edad del Jurásico Medio (Bajociano).
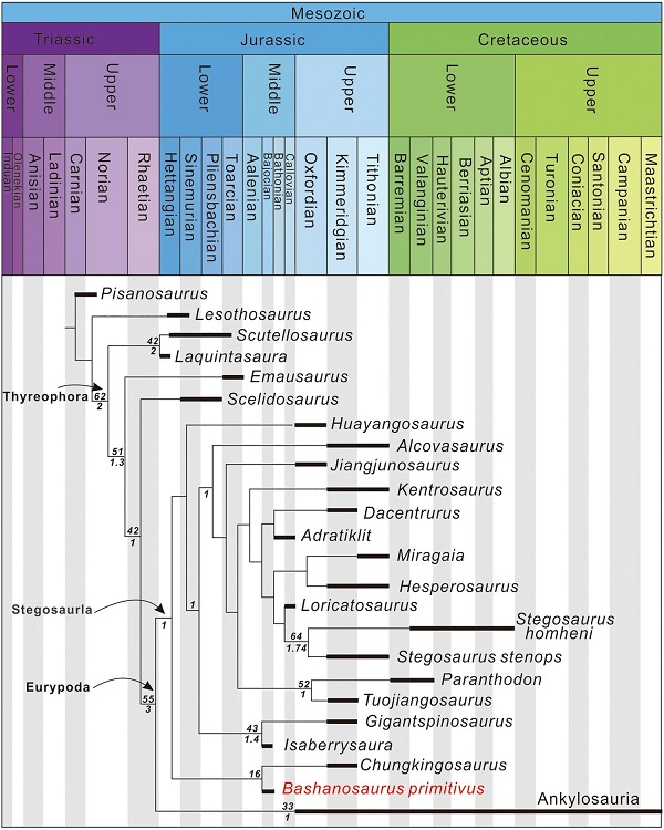
Bashanosaurus representa el registro más antiguo de estegosaurios en Asia y uno de los primeros registros de este clado en el mundo. Las vértebras dorsales, la escápula, la coracoides, el fémur y las placas de Bashanosaurus primitivus poseen varias características únicas, incluida la elevación de las parapófisis de las vértebras dorsales sobre tallos en la base de los procesos transversos, un extremo distal acampanado de la escápula y un pequeño proceso acromial.
El análisis filogenético muestra que Bashanosaurus primitivus es el estegosaurio divergente más temprano, junto con Chungkingosaurus, del miembro superior de la Formación Shaximiao, de acuerdo con la edad temprana del taxón.

Descubre más desde Noticias La Insuperable
Suscríbete y recibe las últimas entradas en tu correo electrónico.
