Emilio Basavilbaso, titular del ANSES, imputado por una causa por perjuicio al Estado y citado por Claudio Bonadio, no está solo en el gobierno. Su red es una de las más complejas y se va renovando.
Por Guillermo Carlos Delgado Jordan para Noticias La Insuperable

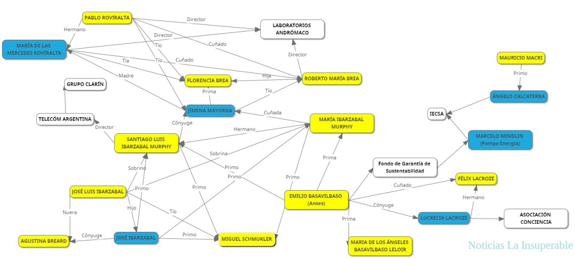
Ya hemos hablado en reiteradas oportunidades sobre la conformación neo-aristocrática de la burocracia gobernante de Cambiemos, y como la misma se encuentra conformada por una compleja Red de Redes que vincula a sus componentes a través de lazos familiares y societarios. En esta oportunidad nos enfocaremos en los vínculos cercanos al titular del ANESE, Emilio Basavilbaso.
Hubo muchas novedades en los últimos tiempos para la familia Basavilbaso. Y es que Emilio Basavilbaso deberá presentarse en los próximos días ante el Juez Claudio Bonadío como imputado en la causa vinculada con la aceptación de la oferta de Pampa Energía por acciones de Petrobras, que tenía el Fondo de Garantía de Sustentabilidad de ANSES.
Resulta que a través del FGS, el organismo previsonal tenía el 11,85 por ciento de las acciones de Petrobras en Argentina. Pampa Energía, del empresario Marcelo Mindlin (el que le “compró” IECSA a Ángel Calcaterra), compró en mayo de 2016 el 67 por ciento del paquete a sus dueños internacionales. Luego fue por las acciones en manos de los socios minoritarios, entre ellos el organismo estatal. Pampa Energía se hizo con la parte del FGS por 10,37 pesos la acción. Pero luego de la fusión subieron a 18, generando un perjuicio para el Estado.
Enseguida el Presidente Macri, que cuida de los suyos, no tuvo mejor idea que decirle a Garavano que ponga en la Procuración (o sea, en el órgano superior del Cuerpo de Abogados del Estado) a María Ibarzabal Murphy, la prima abogada del imputado titular del ANSES para, seguramente, cuidarle las espaldas. Así firmó laResolución 490/2018 contratando a la susodicha hasta el 31 de diciembre de este año.
Pero como de cuestiones de nepotismo el presidente sabe bastante, Mauricio Macri acaba de designar, para completar el cuadro, a otro primo de Basavilbaso y hermano de la abogada. A través del Decreto 751/2018 designó, desde el 2 de agosto, a Santiago Luis Ibarzábal Murphy como flamante Director Ejecutivo de la Agencia Nacional de Discapacidad.
Santiago, previamente, ya había sido designado por su primo en el ANSES como Subdirector Ejecutivo de Prestaciones. Pero esto no le impidió, el pasado mes de enero, ser nombrado como Director Suplente de Telecom Argentina S.A., fusionada ahora con Cablevisión, o sea, parte del Grupo Clarín.
Santiago se casó con Jimena Mayorga, sobrina de Roberto María Brea, nombrado por Macri y el ministro Bergman como Vocal del Directorio de la Administración de Parques Nacionales y padre, a su vez, de Florencia Brea, designada en abril pasado como Personal de Planta de Gabinete de la Secretaria de Integración Social y Urbana de esta Jefatura de Gabinete de Ministros de la Ciudad de Buenos Aires. Roberto María y la madre de Jimena Mayorga, María de las Mercedes Roviralta, son dueños de Laboratorios Andrómaco.
Hermano de María de las Mercedes y tío de Jimena es Pablo Roviralta, que fue casualmente quien, en enero de 2016, reemplazó a Emilio Basavilbaso como Presidente del Organismo Fuera de Nivel Instituto de Vivienda de la Ciudad Autónoma de Buenos Aires (IVC) por decreto de Horacio Rodriguez Larreta, cargo en el que estuvo hasta agosto de 2016. En marzo de este año regresó a la actividad pública, siendo designado como Director Provincial de Integración Barrial en el gobierno de la Provincia de Buenos Aires por María Eugenia Vidal.
María y Santiago Luis Ibarzabal Murphy son, a su vez, los sobrinos de José Luis Ibarzabal, designado por Federico Pinedo en el Senado como Subdirector General de Enlace Institucional y Cooperación Social, de la Presidencia Provisional en 2016 (DP-0005/16). Cuando Macri era Jefe de Gobierno lo había nombrado, en 2008, como Director Ejecutivo de la Dirección Administrativo- Financiera del Instituto de Juegos de Apuestas de la Ciudad.
Hijo de Jose Luis es José “Chippy” Ibarzabal, quien se casó con Agustina Breard, designada en febrero de 2016 como Asesora del Consejo de Administración del Banco Central.
Primo de María, Santiago Luis y José es el abogado Miguel Schmukler, nombrado en enero de 2016 como Director de Legales en la Subsecretaría de Desarrollo Urbano y Vivienda nacional. Antes de eso se hizo conocido cuando, como joven militante PRO durante el gobierno de Cristina Kirchner, “fue uno de los organizadores del escándalo por el juego del Eternauta y de los creadores del 0800-Buchón para impedir que se politicen las aulas de la Patria”.

Retomando al imputado titular del ANSES Emilio Basavilbaso, es primo de María de los Ángeles Basavilbaso Leloir, nombrada por Marcos Peña y Nicolás Caputo en mayo pasado como Coordinador de Proyectos Ferroviarios en la Subsecretaría de Participación Público Privada del Ministerio de Finanzas.
Emilio está casado con Lucrecia Lacroze, la hija de “Beby” Lacroze, la Presidenta de Asociación Conciencia (a la que también pertenece su hija), la Fundación favorita de los hombres de gobierno, famosa por sus fastuosas cena de gala anuales y madre de Félix Lacroze, quien fuera nombrado por Esteban Bullrich cuando era Ministro de Educación como Subsecretario de Coordinación Administrativa de dicho ministerio. Esposo de “Beby” y madre de Lucrecia y Félix es David Lacroze Ayerza, presidente de la Junta Nacional de Granos en la Dictadura.

Descubre más desde Noticias La Insuperable
Suscríbete y recibe las últimas entradas en tu correo electrónico.

Es todo una mentira esa noticia !! Sería muy bueno que antes de ponerlo se informen bien !!
la difamación no es información !!!
Me gustaMe gusta